鑫享宝专属商业养老保险年金险好不好呢?有投保年龄限制吗?保障责任要清楚
编辑时间:2022-08-11 21:34 0 187 复制链接
根据保险新规,在12月31日前所有的互联网保险产品都必须下架,也将互联网年金险承保公司的门槛提高了不少,很多中小型保险公司失去了上架网络理财险的资格,处于兵荒马乱的局面。
作为保险界的老大哥,中国人寿有比较强的能力,也具备承保互联网理财险的资格,于是特别多的人为了稳妥,都在了解现在国寿旗下的产品的情况,有小伙伴询问鑫享宝专属商业养老保险值不值得购买?本日学姐就来给大家做个测评,为你们解答!
理财型产品挑选并不是一件轻松的事,年金险普遍存在的坑都在下文了,有意向投保年金险的朋友可以避雷:
《学会这招,远离年金险99%的坑》weixin.qq.275.com
一、国寿鑫享宝专属商业养老保险保障大揭秘!
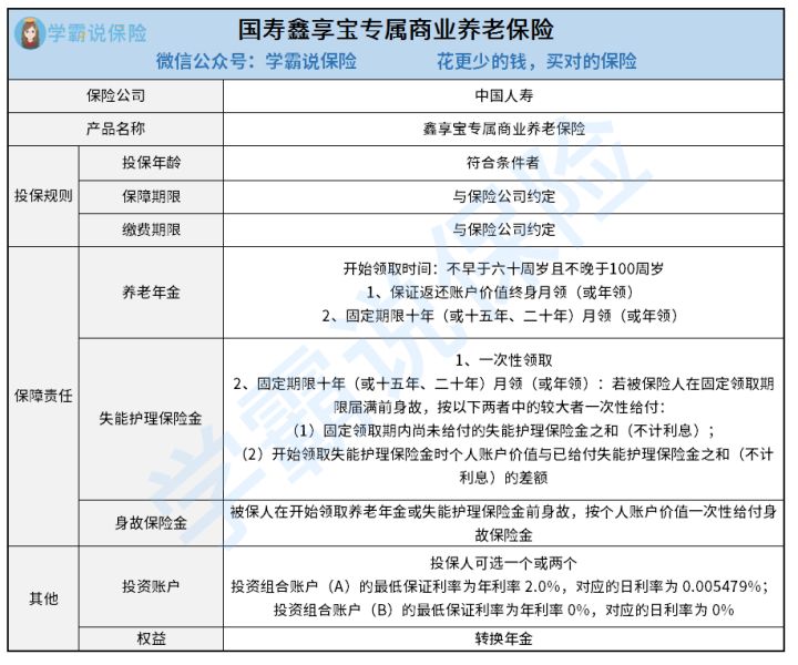
鑫享宝专属商业养老保险目前提供的保障内容种类比较多,有点难弄明白,大家可以先看看保障图了解:
鑫享宝专属商业养老保险主要包含的保障为:养老年金、失能护理保险金、身故保险金,只提供三者其中一项赔付,接下来学姐给大家一一说明。
1、养老年金
养老年金最早的可领取时间为60岁,最晚不能超过100岁。大家可以立足于自己的退休年龄以及其他需求进行选择,最好选择以退休年龄作为开始领取时间。
养老金具有两种领取方式,一种方式是保证返还账户价值,可终身领取,支持年领或者月领;另外一种是固定期限领取,10年、15年或者20年期限都是支持的。
假如被保人不幸身故的话,领取到的养老年金总额和(不计入利息)相较于养老年金开始领取日的个人账户价值还要低,关于差额,都是保险公司一次性来赔付给受益人的。
2、失能护理保险金
要是在还没开始领取鑫享宝专属商业养老保险养老年金之前,被保人就被鉴定为合同约定的失能护理状态,那么保险公司即赔付失能护理保险金。
提供两种领取方式,一种是一次性领取,保险公司赔付个人账户价值;固定领取则是另外一种领取方式,领取周期与养老年金一样,都是10年、15年或者20年,提供了年领和月领两种选择,具体领取金额看保险公司当时提供的失能护理金领取标准以及个人账户价值。
若鑫享宝专属商业养老保险固定领取期没满之前,被保人就身故了,给付固定期内尚未领取的失能护理保险金之和、开始领取失能护理保险金时的个人账户价值与给付失能护理金之和的差额,两者取大。
3、身故保险金
倘若被保人在领取失能护理金或者说领取养老年金之前,就不幸身故了,那保险公司直接一次性赔付个人账户价值,同时把个人账户进行注销,合同也就此停止。
4、其他保障
鑫享宝专属商业养老保险设置的投资账户合计共有两个,购买时能选一个也能选两个,这跟我们可以领取的保险金额存在莫大的关联。投资组合账户A的保底利率为2.0%,日利率保持在0.005479%;然而投资组合B并没有提供保底利率和对应的日利率,收益可能很高,但风险也比较大。
如果大家购买年金险,主要为了保障和理财,其实也可以了解一下这几类产品:
《分红险、万能险、增额终身寿险这些理财险有啥区别?买哪种最合算?》weixin.qq.275.com
二、国寿鑫享宝专属商业养老保险值不值得买?
看完上述的内容,相信大家对这款产品还是有点迷糊的,学姐直接告诉你们结论!国寿鑫享宝专属商业养老保险在领取方式方面,设置的多样化,不过很难确定领取金额,倘若是追求稳定收益、保障全面的人们,可以看看其他类型的产品。
若是你们不知道怎么下手挑选产品的话,这里有一份关于养老年金险榜单很有必要分享给大家了解一下:
《性价比排名前十的商业养老保险大盘点!》weixin.qq.275.com
